您现在的位置:首页
>> 综合动态 >> 通知公告

    常德市公布"最多跑一次"事项清单,577项都与你有关!

    发布日期:2018-07-11 信息来源: 常德经开区 字体:[ ]

    6月29日,常德市公布群众和企业到政府办事“最多跑一次”事项清单,首批涉及577项,项项与百姓和企业有关。

    “最多跑一次”改革备受中央、省高度重视和外界密切关注,常德市积极响应、迅速行动,坚决贯彻落实上级决策部署,以“最多跑一次”改革为抓手和突破口,着力开展群众和企业到政府办事“最多跑一次”事项梳理工作,聚焦深化“放管服”改革,优化政务服务环境。

    按照“成熟一批、公布一批”的原则,经过反复对接、充分沟通,常德市第一批群众和企业到政府办事“最多跑一次”事项清单已公布,577个政务服务事项可通过实体办事大厅或网上办事平台实现“最多跑一次”。

    下一步,市直有关单位将按照“最多跑一次”改革要求,优化办事流程,简化办事程序,压缩办事时限,确保"最多跑一次"改革落到实处、取得实效。同时,尽快公布“最多跑一次”(第二批)事项清单,争取到年底基本实现“只进一扇门,最多跑一次”。

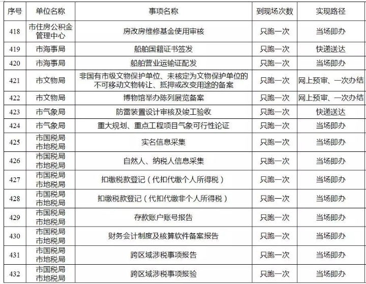
    常德市群众和企业到政府办事“最多跑一次”事项清单(第一批)





































    【打印本页】【关闭窗口】

    分享到:

Produced By 大汉网络 大汉版通发布系统